江科网讯(记者 何强江 通讯员 汪增辉)“今天走进食堂买饭,发现各个档口都有免费的饮品、水果、月饼赠送。”文化与传媒学院大三的席育伟同学提着打包的午餐和赠送的饮料满心欢喜地对身边的舍友说。教育学院大一的刘恬恬同学也非常开心,“本来中秋没回去还是很想家的,但食堂的这些‘惊喜’,让我的心里觉得很温暖,感谢学校对我们的关心。”




9月10日,记者走进学校各大食堂,“免费送”几个大字赫然入目,或是饮料、果汁、或是月饼、水果,或是绿豆汤、莲子汤,不少同学拿着学校派送的现金券,在自己喜欢的档口点餐。




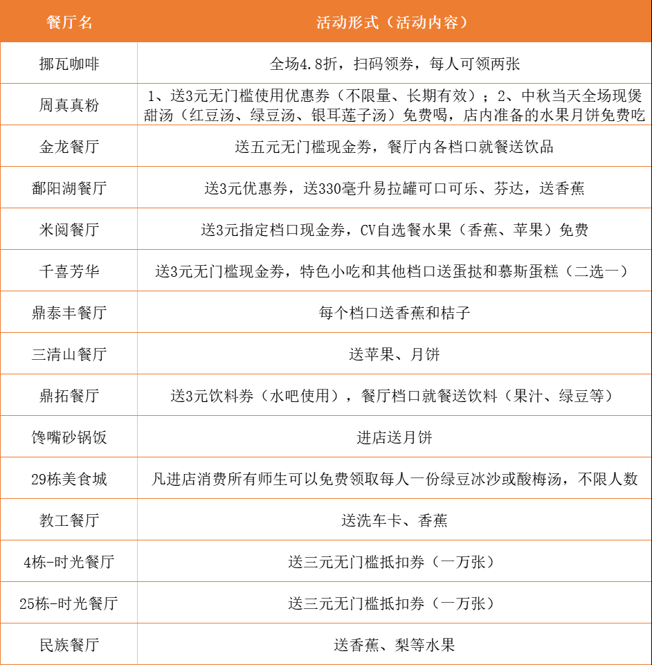
据总务处膳食科科长汪增辉介绍,学校后勤部门与各大食堂和餐厅积极行动起来,为留校师生做好服务,用“餐饮人”自己的方式为在校师生送上中秋的美好“食”光。从9月10日起至12日,学校通过食堂现场发放和学院协调发放的方式,累计送出3元、5元等无门槛现金优惠券29000张,联合求真湖畔挪瓦咖啡推出现场扫码领券全场4.8折活动,让疫情防控原因不回家的师生,在学校也能感受到节日的温暖和学校对师生的重视与关心。



对于学校免费送中秋福利的这一做法,很多档口商户反映非常好,“孩子们中秋佳节不能回家与父母团聚,他们对我们的这些活动评价都挺好的。”
学校非常重视后勤文化建设,坚持将“服务育人”理念融入后勤工作的全过程。总务处处长王海军表示,节前学校专门进行校园餐饮安全工作检查,针对节日期间在校师生,要特别加强人文关怀,做好餐饮服务工作,提升师生的归属感和幸福感。